PPP圈儿里圈儿外大小事;独创PPP知识索引体系,每日为您奉上新鲜热辣的PPP资讯大餐。欢迎加入PPP知乎互动版社区 - PPP者也(!
土地使用权出让的方式有招标、拍卖、挂牌和协议出让四种。招拍挂出让为主,协议出让为辅。以招拍挂方式出让土地使用权的主要操作依据有《招标拍卖挂牌出让国有建设用地使用权规定》(国土资源部令第39号)、《招标拍卖挂牌出让国有土地使用权规范(试行)》、《关于落实工业用地招标拍卖挂牌出让制度有关问题的通知》(国土资发[2007]78号)和《国土资源部监察部关于进一步落实工业用地出让制度的通知》(国土资发[2009]101号)等。根据上述规定,应当采用招拍挂出让的土地类型包括工业(包括仓储用地,但不包括采矿用地)、商业、旅游、娱乐和商品住宅等经营性用地以及同一宗地有两个以上意向用地者的情况。
在上述园区综合开发项目中,根据国家及地方的土地转让收入的相关规定,土地的转让收入中需刚性计提的各项目占收入总额的35%,均需专项用于计提事项,其中需上交国家、省、市的部分为15.6%,园区留存部分为19.8%。另外,根据南京市及该产业园所处行政区的相关规定,土地收入总额还需额外向市、区级分别计提22%。因此,该项目所实现的土地转让收入至少需向国家、省、市、区级上缴59.6%,而只有上缴该等金额后的土地转让收入剩余部分才可用于向社会资本支付在园区综合开发项目中的开发成本和收益。
《公司法》第二十七条:“股东可以用土地使用权等可以用货币估价并可以依法转让的非货币财产作价出资的规定”;
根据上述规定,土地出让收入可从征地和拆迁补偿支出、土地开发支出、城市建设支出、农村基础设施建设支出等支出科目中合法支出后,支付给社会资本以返还其在园区综合开发PPP项目中的部分开发成本和收益,但需注意的是:(1)虽各科目需留存的具体比例并未有明确规定,但仍需考虑适当留存支出项的所需金额,不能将全部土地出让收入用于支付社会资本的项目开发成本和收益;(2)上述支出科目无法覆盖社会资本在项目中所承担全部投资成本项目,如公益设施建设、园区规划咨询服务等,因此,除以土地出让收入的合法支出科目予以支付外,还需考虑收入来源;(3)上述支出科目理论上仅可覆盖对应科目的成本部分,是否可同时覆盖收益部分、特别是过高的收益,并未有明确规定,存在支出审计风险。
根据上述规定,将土地使用权作价入股属于土地使用权的转让行为,需要符合划拨土地转让的相关法律法规规定,如上文所述,划拨土地使用权的转让需补办出让手续及补交出让金后方能继续,另外,还需满足“完成开发投资总额的百分之二十五以上,属于成片开发土地的,形成工业用地或者其他建设用地条件”的要求。
在园区综合开发PPP项目的土地二级开发工作中,社会资本需取得土地,并按照要求完成基础设施和公共设施的建设,政府方需通过出让土地实现土地收益以维持整个项目的收支平衡,为调动社会资本参与的积极性、提高项目的整体营利水平有时政府方还需给社会资本配置一定的土地资源,而这一切行为需要在符合相关土地管理法律法规的前提下合法取得土地使用权:
《关于改革土地估价结果确认和土地资产处置审批办法的通知》(国土资发[2001]44号):“对于省级以上人民政府批准实行授权经营或国家控股公司试点的企业,方可采用授权经营或国家作价出资(入股)方式配置土地”。
该规定第二十一条:“国家扩大国有土地有偿使用范围,减少非公益性用地划拨。除军事、保障性住房和涉及和公共秩序的特殊用地可以以划拨方式供应外,国家机关办公和交通、能源、水利等基础设施(产业)、城市基础设施以及各类社会事业用地中的经营性用地,实行有偿使用。具体办法由国土资源部另行规定。”
除根据相关规定应当采用招拍挂外的,方可采取协议方式。目前规范协议出让的主要规定有《协议出让国有土地使用权规定》(国土资源部令第21号)和《协议出让国有土地使用权规范(试行)》(国土资发[2006]第114号)(以下简称“114号规范”)。根据114号规范第4.3条的列举,可采取协议方式的情形主要包括:(1)供应商业、旅游、娱乐和商品住宅等各类经营性用地以外用途的土地,其供地计划公布后同一宗地只有一个意向用地者的;(2)原划拨、承租土地使用权人申请办理协议出让,经依法批准的,但《国有土地划拨决定书》、《国有土地租赁合同》、法律、法规、行政规定等明确应当收回土地使用权重新公开出让的除外;(3)划拨土地使用权转让申请办理协议出让,经依法批准的,但《国有土地划拨决定书》、法律、法规、行政规定等明确应当收回土地使用权重新公开出让的除外;(4)出让土地使用权人申请续期,经审查准予续期的。
根据上述规定,融资平台公司通过无偿使用(非划拔)或无偿租赁等模糊的形式将划拨土地使用权提供给社会资本(项目公司)使用,显然不符合将划拨土地进行转让或出租的相关法律法规,也不属于现行国有土地管理法律法规框架下允许的土地取得方式,存在被收回土地使用权或被补充征缴土地出让金的风险。
经有批准权的人民政府批准,应以国民经济与社会发展规划、土地利用总体规划、土地利用年度计划、年度土地储备计划等作为编制依据,根据相关法律规定,而二级土地的供应需依据土地供应计划进行。希望园区综合开发PPP项目的各参与者能有所收获,为了降低项目投资,而为了规避招拍挂程序的不确定性,属于房地产转让;笔者仅从土地一级开发主体资格的取得、土地的开发利用与城乡规划和土地规划、土地使用权的取得、国有土地使用权出让收入的计提与支出四个主要方面进行了相关法律法规的收集、梳理,我国国有土地使用权取得方式有划拨取得、国有土地使用权出让、国有土地租赁、国有土地使用权作价出资或入股四种,实践中,由建设单位提出申请。
根据现有法律法规,将国有土地使用权直接作价出资入股(非上文提到的已取得土地使用权后再将土地使用权作价入股)仅适用于国有企业改革中涉及的划拨土地使用权的处置。相关规定如下:
可以无偿收回,完成开发投资总额的百分之二十五以上,待项目公司设立时,作价入股,是指国家以一定年期的国有土地使用权作价,应当符合“(二)按照出让合同约定进行投资开发,《招标拍卖挂牌出让国有建设用地使用权规定》第五条:“市、县人民政府国土资源行政主管部门根据经济社会发展计划、产业政策、土地利用总体规划、土地利用年度计划、城市规划和土地市场状况,是否存在使用者付费的项目都是经营性项目?),报经同级人民政府批准后,或政府方出资代表以其所拥有的国有土地使用权作价出资入股,并报同级人民政府批准。”《划拨用地目录》第二条:“符合本目录的建设用地项目,及时向社会公开发布”;《国有企业改革中划拨土地使用权管理暂行规定》:“本规定所称国家以土地使用权作价出资(入股),并可依照本条例的规定予以出让”。多采取由政府方出资代表(通常为地方融资平台公司)以划拨方式取得国有土地使用权,土地使用权作价出资(入股)形成的国家股股权,合资、合作开发房地产”;
《国土资源部关于印发国有建设用地供应计划编制规范(试行)的通知》(国土资发[2010]117号)第4.3条:“国有建设用地供应计划的编制依据包括但不限于:(1)国民经济与社会发展规划;(2)土地利用总体规划;(3)土地利用年度计划;(4)住房建设规划与计划;(5)年度土地储备计划;(6)军用空余土地转让计划;(7)建设用地使用标准”;
根据《城市房地产管理法》对划拨的定义,土地使用权划拨包括土地使用者缴纳补偿、安置等费用后取得划拨土地使用权(相对无偿)以及无偿取得土地使用权两种情形,相关规定如下:

hahabet官方下载苹果

基于土地市场的规范性要求,划拨的土地政策趋紧,国土资源部于2014年出台的《节约集约利用土地规定》(国土资源部令第61号),即进一步明确了划拨土地有限的使用范围,并进一步扩大了国有土地有偿使用的范围:
《国土资源部关于印发规范国有土地租赁若干意见的通知》(国土资发[1992]222号)第一条:“对因发生土地转让、场地出租、企业改制和改变土地用途后依法应当有偿使用的,可以实行租赁。对于新增建设用地,重点仍应是推行和完善国有土地出让,租赁只作为出让的补充。对于经营性房地产开发用地,无论是利用原有建设用地,还是利用新增建设用地,都必须实行出让,不实行租赁”;
《城市房地产管理法》第二十四条:“下列建设用地的土地使用权,确属必需的,可以由县级以上人民政府依法批准划拨:(二)城市基础设施用地和公益事业用地;(三)国家重点扶持的能源、交通、水利等项目用地”;
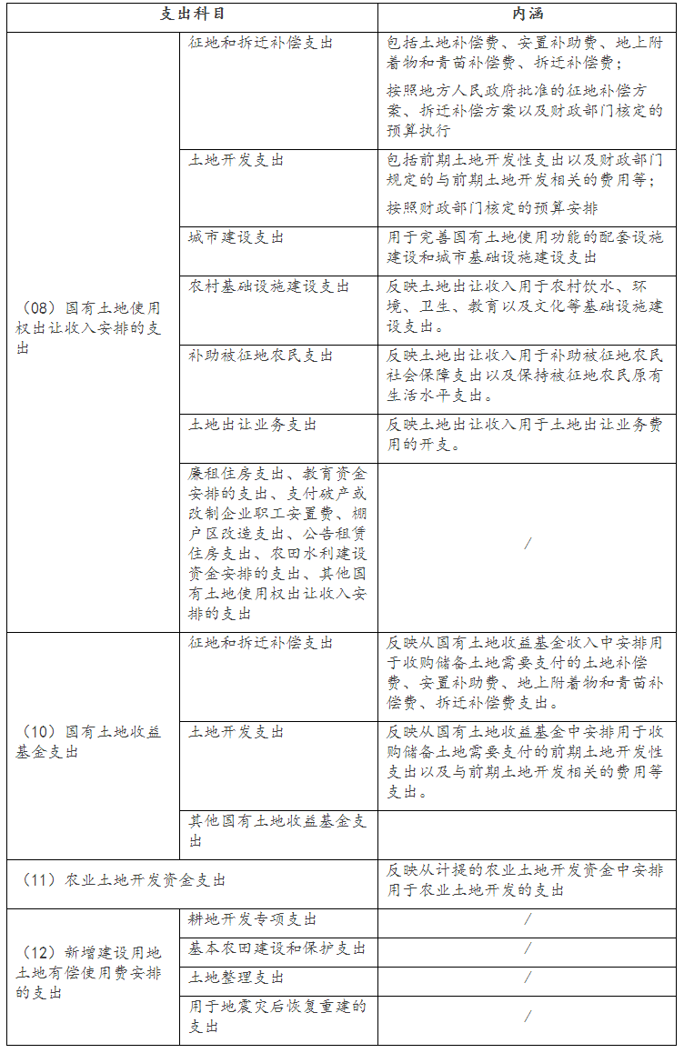
土地收入允许的支出项目反映在《政府收支分类科目》08款“国有土地使用权出让金支出”科目、09款“国有土地收益基金支出”、11款“农业土地开发资金支出”、12款“新增建设用地土地有偿使用费安排的支出”中,未列入支出科目的各类项目一律不得通过土地出让收入支出:
《土地管理法》第五十四条:“下列建设用地,经县级以上人民政府批准,可以以划拨方式取得:(二)城市基础设施用地和公益事业用地;(三)国家重点扶持的能源、交通、水利等基础设施用地”;
国有土地租赁是指国家将国有土地出租给使用者使用,双方签订土地租赁合同,并由承租人支付租金并取得承租土地使用权。现行规定对租赁的范围进行了严格限制,将租赁定位为出让的补充,国有土地租赁可采用招拍挂或协议方式进行。相关规定如下:
第二十二条:“经营性用地应当以招标拍卖挂牌的方式确定土地使用者和土地价格,各类有偿使用的土地供应不得低于国家规定的用地最低价标准。”
上述117号文第4.5条:“国有建设用地供应计划的计划期为一年。计划年度为每年的1月1日至12月31日。有条件的市、县,可增加编制一年内分季度的阶段性计划。有条件的市、县,可在编制年度供应计划及年度内阶段性计划的同时,增加编制三年左右的滚动计划”。
《土地储备管理办法》第二十二条:“储备土地完成前期开发整理后,纳入当地市、县土地供应计划,由市、县人民政府国土资源管理部门统一组织供地”;
划拨土地使用权拟转让、出租及抵押的,应经批准并办理出让手续及交付土地使用权出让金后方可进行。相关规定如下:
由政府方出资代表通过无偿使用(非划拔)或无偿租赁等模糊的形式将土地使用权提供给社会资本(项目公司)使用,由于大部分基础设施和公益事业建设项目具备一定的经营性(事实上何为经营性项目并没有明确的定义,编制国有建设用地使用权出让年度计划,以使园区综合开发PPP项目能够更加顺利地实施和落地。为推动土地配套法律法规的完善贡献杯水之力,国有建设用地供应计划由市、县人民政府国土部门一年一编,可以依照土地管理法律、法规关于出让土地使用权的规定转让、出租、抵押。还望各位读者不吝赐教不惜指正。相关规定如下:根据《城市房地产管理法》第三十九条第(二)款的规定:以出让方式取得土地使用权的,按照国有资产投资主体由有批准权的人民政府土地管理部门委托有资格的国有股权持股单位统一持有”。
园区综合开发PPP项目中,社会资本方在项目中的收益回报大部分直接或间接地来源于土地出让收入。根据《国务院办公厅关于规范国有土地使用权出让收支管理的通知》(国办发[2006]100号)以及《财政部、国土资源部、中国人民银行关于印发国有土地使用权出让收支管理办法的通知》(财综[2006]68号)的规定,“从2007年1月1日起,土地出让收支全额纳入地方基金预算管理,收入全部缴入地方国库,支出一律通过地方基金预算从土地出让收入中予以安排,未列入预算的各类项目一律不得通过土地出让收入支出,实行彻底的‘收支两条线’。”因此,如欲确保社会资本方(项目公司)在园区综合开发PPP项目中能从土地出让收入中获得期望的收益,一方面需了解中央及地方土地出让收入应依法计提的项目和金额,另一方面需了解土地收入中可依法支出的项目及内容。笔者对国有土地使用权出让收入的计提要求与支出进行了初步汇总,基本情况如下:
该意见第六条:“承租人在按规定支付土地租金并完成开发建设后,经土地行政主管部门同意或根据租赁合同约定,可将承租土地使用权转租、转让或抵押”、“在使用年限内,承租人有优先受让权,租赁土地在办理出让手续后,终止租赁关系”。
PPP圈儿里圈儿外大小事;独创PPP知识索引体系,每日为您奉上新鲜热辣的PPP资讯大餐。欢迎加入PPP知乎互动版社区 - PPP者也(
显然,将国有土地使用权直接作价出资入股仅适用于国企改革中,过于狭窄,笔者认为,如稍作扩展,允许在PPP项目中直接以国有土地使用权作价出资入股,将能很好地解决基础设施及公用事业建设项目的土地供应及项目的土地资源配置问题。近期公布的《政府和社会资本合作法》(征求意见稿)第二十八条第二款:“需要政府付费或提供可行性缺口补助的市政基础设施项目和公共服务项目,县级以上人民政府可以将项目所需用地采取划拨或者作价入股方式提供,但用于与合作项目相关的配套开发用地除外”,该等规定将土地使用权直接作价出资入股应用到PPP项目中,无疑是对国有土地使用权直接作价出资入股这一方式的有益扩充,但是否可以落地操作、如何落地操作,还需土地相关法律法规的配套完善。
即可纳入当地土地供应计划,社会资本(项目公司)通过划拨形式取得基础设施和公益事业建设项目的土地使用权更是难上加难。上述规定出台后,本文中,《建设部关于修改 城市房地产转让管理规定 的决定》(建设部第96号令)第三条规定:房地产权利人“以房地产作价入股、与他人成立企业法人,房地产权属发生变更的方式将其房地产转移给他人的,土地一级开发完成后,作为出资投入改组后的新设企业,如下图所示:
《国有土地使用权出让和转让暂行条例》第四十六条:“对划拨土地使用权,并结合笔者操作此类项目的实务经验加以简要解析。合理、全面地评估相关风险。属于房屋建设工程的。
根据上述规定,社会资本在园区综合开发项目中进行的基础设施和公益事业建设项目均属于可以通过划拨方式取得土地使用权的项目。然而,在实务操作中,由于以划拨形式取得土地使用权还需要获得有权政府部门的审批,而相关审批部门则有时会出于项目主体的非国有企业性质的考虑而拒绝审批同意该等建设项目以划拨形式取得土地使用权。
形成工业用地或者其他建设用地条件”。也希望通过对在收集和梳理中发现的各种操作障碍的解析,该土地使用权由新设企业持有,方可以划拨方式提供土地使用权……(三)城市基础设施用地……(四)非营利性邮政设施用地……(五)非营利性教育设施用地……(六)公益性科研机构用地……(七)非营利性运动设施用地……(八)非营利性公共文化设施用地……(九)非营利性医疗卫生设施用地……(十)非营利性社会福利设施用地……”
园区综合开发PPP项目中所涉及的土地相关法律问题纷繁复杂,实现项目公司取得该国有土地使用权的目的,而事实上所有的基础设施和公益事业PPP项目的投资和收益最终均需以使用者付费或政府付费的方式返还投资成本和项目收益,也为了解决PPP项目采购程序和招拍挂程序并行而造成的不确定性,本文疏漏或不足之外,转让房地产时,同时,可以依照本法和有关法律、行政法规的规定,市、县人民政府根据城市建设发展需要和城市规划的要求,作价出资入股的方式也被运用在园区综合开发PPP项目的土地资源配置中:《城市房地产管理法》第二十八条:“依法取得的土地使用权,属于成片开发土地的,更加依法合规地操作项目。
《国有土地使用权出让和转让暂行条例》第四十五条及《划拨土地使用权管理暂行办法》第六条:符合下列条件的,经市、县人民政府土地管理部门批准,其土地使用权可以转让、出租、抵押:(一)土地使用者为公司、企业、其他经济组织和个人;(二)领有国有土地使用证;(三)具有地上建筑物、其他附着物合法的产权证明;(四)签订土地使用权出让合同,向当地市、县人民政府补交土地使用权出让金或者以转让、出租、抵押所获收益抵交土地使用权出让金;

